7800er und 8400er Steuergerät zum Nachbauen (Natürlich mit einstellbarer Öffnungsdrehzahl)

  • Ich wollte wieder ein Projekt in die Runde werfen:


    es geht um einen Ersatz für das 7800er oder 8400er original Steuergerät.


    Es funktioniert, ist aber aktuell leider noch nicht ausreichend getestet.


    Folgende Features sind eingebaut:

    * Einstellbare Öffnungsdrehzahl per Softwarecode

    * Reinigungsfunktion mit Gedenkzeit: die Reinigungsfunktion aktiviert sich erst nach einer gewissen Zeit und klaut somit nicht mehr beim anfahren die Motorleistung

    * Reinigungsfunktion kann im Code auch komplett deaktiviert werden

    * Gleiches Verhalten wie das Originalsteuergerät, volle 12V zum anziehen und 5V zum halten des Solenoiden





    Dazu hole ich zuerst wieder die Schritt für Schritt Anleitung aus dem Rave_Control Thread aus der Versenkung:


    Bastelanleitung


    :teacher: Kapitel 1: den Computer fit für Arduino machen


    # Den Treiber (CH340G, CH340-341) für die bezahlbaren Chinesichen Arduino Kopien installieren:

    CH340/340 Treiber für Arduino Boards installieren – MAKERSHOP.DE


    # Die Software "Arduine IDE" runterladen und installieren:

    Software
    Open-source electronic prototyping platform enabling users to create interactive electronic objects.
    www.arduino.cc


    #Das Programm Arduino starten, den Reiter "Werkzeuge" anklicken, "Board" auswählen und den Wert auf "Arduino Nano" setzen.

    Danach im Reiter "Werkzeuge", unter "Prozessor" den "ATmega328P" auswählen und unter "Programmer" den "AVRISP mkII" auswählen



    # Wenn schon ein Adruino Nano Schreibtisch liegen hat (Link zum bestellen folgt weiter unten im Kapitel "Zusammenbau"), öffnet jetzt den Gerätemanger seines Computers, Erweitert die Ansicht "Anschlüsse COM und LPT" und steckt sein Arduino Nano in einen freien USB Port.


    Im Gerätemanager Erscheint jetzt neu "USB-SERIAL CH340 (COMxx)

    Den genauen "COM Port" merkt ihr euch oder Schreibt ihn auf.

    Dann wecheln wir wieder ins Programm Arduino, gehen im Reiter "Werkzeuge" auf "Port" und stellen diesen eben neu erschienenen COM Port ein.


    Tipp: zukünftig alle Arduinos nur noch an ein und dem selben USB Steckplatz mit dem PC verbinden





    :teacher: Kapitel 1.1: Arduino Software mit "Bibliotheken" aufrüsten


    #Das Programm Arduino starten, den Reiter "Sketch" auswählen,"Bibliotheken einbinden" wählen und auf "Bibliotheken Verwalten" klicken.

    Je nach Baujahr und Fitnesszustand des Rechners kann das jetzt ein paar Minuten dauern.


    # Im Bibliothekenverwalter lassen wir die Filter "Typ" und "Thema" auf dem Wert "Alle" stehen


    # Im Bibliothekenverwalter im Suchfeld den Wert "Freqmeasure" eingeben,

    die "FreqMeasure Built- in by Paul Stoffregen" auswählen und installieren.


    # bei der Gelegenheit gleich noch weitere Sinnvolle Bibliotheken installieren:

    *U8G2 Built-In By Olliver (braucht man für fetzige kleine OLED Grafikdisplays);


    *Adafruit Neopixel Built-in by Adafruit (LED Farbsterifen für den Schaltblitz aus einem anderen Thread)


    *Dallas Temperature Built-in by Miles Burton Tim Newsome...... ( Preiswerter Temperatursensor der die Kühlwassertemperatur meiner Husky misst)


    :teacher: Kapitel 2: einkaufen



    Arduino Nano:


    ARD NANO V3: Arduino kompatibles Nano Board, ATmega328, Mini-USB bei reichelt elektronik


    Optokoppler zum messen der Lima Impulse


    PC817X1NSZ1B: Optokoppler, 5kV, 80V, 4..8mA, >80%, DIP-4 bei reichelt elektronik



    Kondensator 470µF

    RD1V477M10016100: Elko, radial, 470 µF, 35 V, 105°, RM 5 bei reichelt elektronik


    Kondensator 100nF


    HITA SF1H104Z-L5: Vielschicht-Kerko, 100 nF, 50 V, RM 5, 125 °C bei reichelt elektronik


    Diode 1N4007 (2 Stück)


    1N 4007 DIO: Gleichrichterdiode, 1000 V, 1 A, DO-41 bei reichelt elektronik


    Diode 3A 1N5408


    1N 5408: Gleichrichterdiode, 1000 V, 3 A, DO-201AD bei reichelt elektronik


    Widerstand 1K Ohm (2 Stück)


    METALL 1,00K: Widerstand, Metallschicht, 1,00 kOhm, 0207, 0,6 W, 1% bei reichelt elektronik


    Widerstand 4,7K Ohm


    YAG 4FTE52-4K7: Widerstand, Metallschicht, 4,7 kOhm, 0204, 0,4 W, 1% bei reichelt elektronik


    Molex Stecker zum Kabelbaum der RS


    Molex Gehäuse Buchse, 6 Pin, 0.093" | Stecker | Elektronikteile | Shop | Pinballcenter


    Molex Crimpkontakt zum Stecker


    Crimpkontakt Stift 0.093" | Stecker | Elektronikteile | Shop | Pinballcenter


    Optokopplermodul zum steuern des Solenoiden


    LR7843 MOSFET Modul, 30V, 161A mit Optokoppler Isolation – Bastlershop24



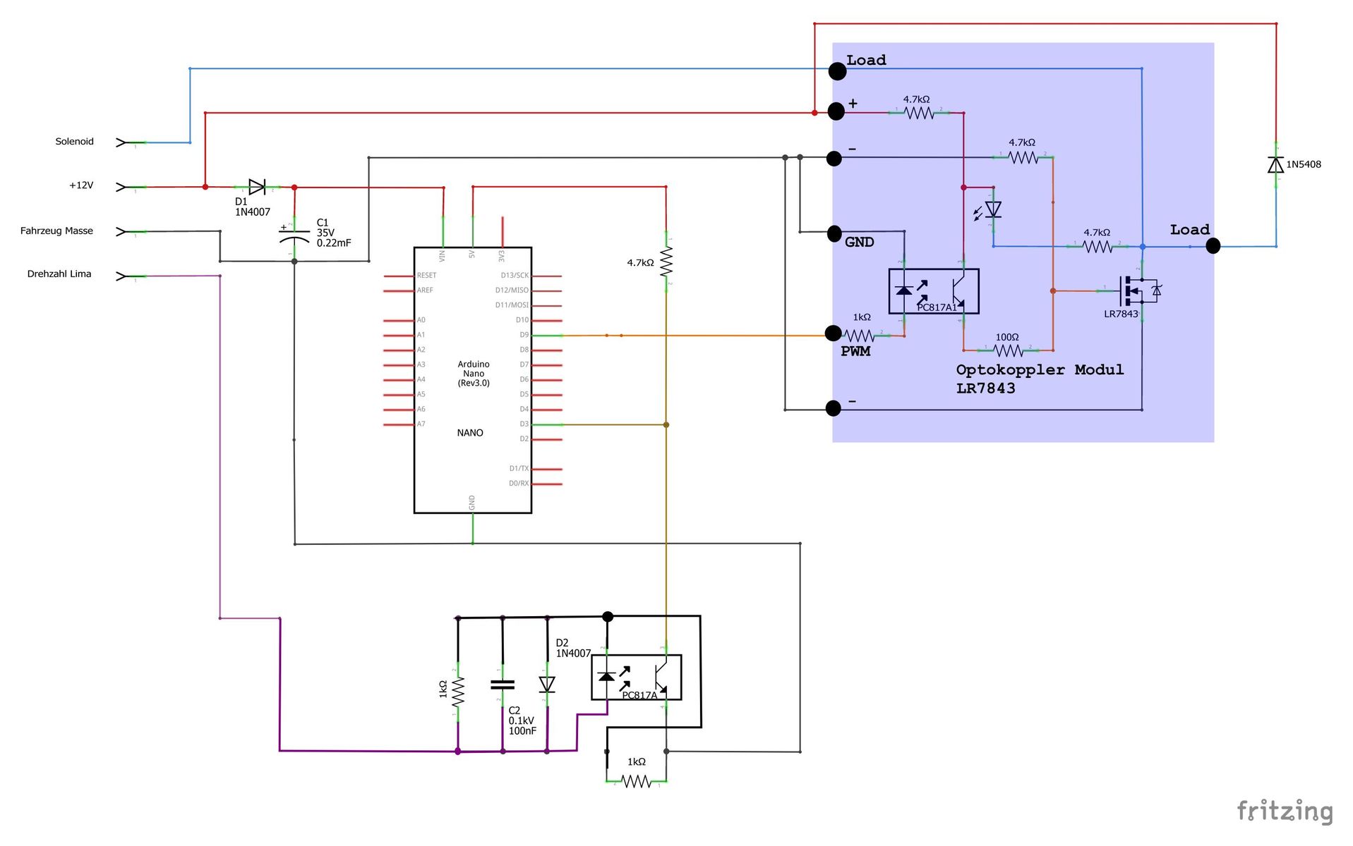
    :teacher: Kapitel 3: Basteln


    Alle Komponenten nach Schaltplan verdrahten:


    sieht dann so aus:



    :teacher: Kapitel 4: Softwarecode laden:


    Rave_Modul.zip


    :teacher: Kapitel 5: Testen


    Externer Inhalt youtu.be
    Inhalte von externen Seiten werden ohne Ihre Zustimmung nicht automatisch geladen und angezeigt.
    Durch die Aktivierung der externen Inhalte erklären Sie sich damit einverstanden, dass personenbezogene Daten an Drittplattformen übermittelt werden. Mehr Informationen dazu haben wir in unserer Datenschutzerklärung zur Verfügung gestellt.



    Edit 09.12.2023 Fehler im Schaltplan beseitigt, in der Fritzing Software sind die Beine vom PC817 Stammdatensatz vertauscht

    Nur was knattert und stinkt, mir Freude bringt :biggrin:

    2 Mal editiert, zuletzt von el bodo es loco ()

  • Tolle Sache Bodo 👍

    Aber für Grobmotoriker und Computerdoofies wie mich wird das echt ne fast unlösbare Aufgabe 😜

    Find ich aber super das Du das hier postest!🏆💪

  • Hi,

    ich bin da auch was mit den Arduinos am basteln.
    Die Idee mit dem Optokoppler zum abgreifen des PickUp-Signals finde ich gut.
    Ich hatte die Befürchtung das Ding wäre zu träge, da bei meiner Zweizylinder bei 12k u/min alle 2,5 ms ein Signal kommt.

    Ich wollte das bisher mit dem LM339N machen.
    Da hatte mal einer eine Steuerung für eine Modifizierung des Injektorsignals gebaut und hatte das so gelöst.
    https://www.monocilindro.com/c…ctronics/fuelino-project/

    Gruß

    Peter

  • Hi,

    ich bin da auch was mit den Arduinos am basteln.
    Die Idee mit dem Optokoppler zum abgreifen des PickUp-Signals finde ich gut.
    Ich hatte die Befürchtung das Ding wäre zu träge, da bei meiner Zweizylinder bei 12k u/min alle 2,5 ms ein Signal kommt.

    Ich wollte das bisher mit dem LM339N machen.
    Da hatte mal einer eine Steuerung für eine Modifizierung des Injektorsignals gebaut und hatte das so gelöst.
    https://www.monocilindro.com/c…ctronics/fuelino-project/

    Gruß

    Peter

    Der Verzug bzw. die Verzögerung vom PC817 Optokoppler liegt bei ca. 5-8 ųS im Einschaltmoment, und ca. 16 ųS Abschaltverzögerung (vorrausgesetzt der Ausgang vom Optokoppler bzw. der Eingang vom Mikrocontroller ist niederohmig mit einem Pullup belastet 470 Ohm - 1K Ohm , das ist aber auch nur erforderlich wenn die abfallende Flanke zb. für eine Messung der Pulsweite relevant ist ) also wenn ein Motor gerade 12.000 Umdrehungen/min macht, sind das 5.000 ųS pro Umdrehung und bei 13,88 ųS pro Grad Kurbelwellenumdrehung liegt der einschalt Verzug bei ca. 0,5 Grad Kurbelwelle (der Abschaltverzug ca. 1Grad KW) bei 12.000 rpm. Das ist selbst für eine Zündung noch präzise genug.


    Für eine reine Drehzahlmessung jedoch vollkommen irrelevant da die Abweichungen jedes mal ähnlich ausfallen und so nahezu keine Messfehler auftreten. Geringe Messfehler gibt es hier nur, wenn der Prozessortakt nicht 100%ig stimmt


    In deinem Fall {2500 : (2500+16-8)} * 100 = 99,681 % genauigkeit oder 0,318% Abweichung bei 12.000 rpm.


    Transistoren oder OP Verstärker gehen natürlich auch, ich hatte halt ein einziges mal schlechte Erfahrungen gesamelt und bin deshalb beim Optokoppler als Eingangs Filterschaltung für Mikrocontroller geblieben.


    Bei dem verlinkten Projekt wird wohl die Einspritzzeit gemessen und kann dann nach belieben verlängert werden, so wie bei den Ethanol E85 Steuergeräten für PKW ?

    Nur was knattert und stinkt, mir Freude bringt :biggrin:

  • Danke für den Tip.

    ich möchte das Signal zum Zeitpunkt des Ansaugbeginns mit einem zweiten Pickup abgreifen.
    Da werd ich nun den Optokoppler verwenden und testen.
    Als zweiten Schritt, wenn das funktioniert werde ich später die original Schwungscheibe durch eine leichtere ersetzten .
    Die bekommt dann Magneten an die Triggerpunkte und das Signal greif ich dann mit Hall-Sensoren ab.

    Das macht Spaß, sich in die Materie reinzuarbeiten. Bin halt absoluter Arduino und C++ Neuling.
    Mein Basic, php und mysql Gedöns von vor 25 Jahren hilft mir hier halt weniger wie nichts.

    Ist echt spannend mit 60 noch mal Lehrling.

  • Hallo Bodo,

    Vielen Dank für die Veröffentlichung deiner Nachbau-Rave.

    Nachdem ich mir deine Posts zur Rave V1 und V2 durchgelesen habe, hat es mich sehr gefreut, nun dieses Thema zu lesen.

    Genau das suche ich.


    Es gibt original 3 Raves; 7.800, 8.100, 8.400 1/min. Leider passen bei mir alle drei Schaltwerte nicht. Ich habe also nach einer Lösung gesucht, das original Steuergerät "umzuprogrammieren". Hierfür habe ich ein 7800er Steuergerät geöffnet, d.h. die Vergussmasse mühselig weggemeiselt um an die Schaltung zu gelangen. Leider hat dieses Vorhaben eher schlecht als recht funktioniert.


    Ein kompletter Nachbau ist daher nun mein Favorit. Wenn ich deinen Post oben richtig verstanden habe, kann dein Nachbaugerät plug and play gegen das Seriensteuergerät getauscht werden, korrekt? Also keine zusätzlichen Leitungen zum Pickup o.ä..

    Wenn das so wäre würde ich ein passendes Gehäuse mit Serienbefestigungspunkten und -abmessungen konstruieren und hier für Interessierte bereit stellen. So könnte das Nachbausteuergerät wie original vergossen werden. Der USB-Zugang könnte als eingegossene Buchse oder Peitsche realisiert werden.


    Edit:

    Der Spannungsgraph des Nachbausteuergeräts im Vergleich zum Originalen:


    ...4 Takte sind 2 zuviel!

    Einmal editiert, zuletzt von dr.malossi ()

  • Hallo,


    Ja das Steuergerät ist quasi plug and play.

    Bisher bekanntes Manko am 122er Rotax ist, das es ohne eingeschaltetem Licht passieren kann, das der Limaregler die Phase fast komplett abregelt und es zu kurzen aussetztern bei der Erfassung der Drehzahl führen kann, ist der Magnet jedoch angezogen dann ist die Belastung der Lima für eine exakte Messung wieder ausreichend und es gibt keine aussetzer.

    Bei ausgiebigen testfahrten konnte ich in der Praxis aber noch keinen aussetzer registrieren.


    Ich empfehle dringendst alle Elektronischen Bauelemente über einen renomierten Elektronikversand wie Reichelt oder Conrad zu beziehen Arduinos über Makershop oder Eckstein Komponente.


    Auf dem Bauelementemarkt ist gerade die Hölle los. Ich habe ein haufen Transistoten die bei kleinsten strömen sofort abrauchen obwohl sie Laut Datenblatt nahe unzerstörbar sein müssten, Optokoppler die weit über 50ųS verzug haben obwohl laut Datenblatt eher max. 6ųS zu tolerieren sind, IGBT die entweder garnicht oder nur sehr kurz funktionieren. Es werden gerade tonnenweise fake Müllteile über die bekannten Trashplattformen wie Ebay, Amazon, ect.. vertrieben.

    Nur was knattert und stinkt, mir Freude bringt :biggrin:

  • Super, das freut mich. Danke.

    Ich habe eben alle Teile bei Reichelt bestellt inkl. "echtem" Arduino sowie einer Lochtasterplatine auf welcher ich die einzelnen Komponenten verorten werde. Die Platine möchte ich dann wie das Serienbauteil in ein Gehäuse einschieben und vergießen.

    Ich melde mich wieder, wenn ich soweit bin...

    ...4 Takte sind 2 zuviel!

  • Hallo Bodo,


    Ich würde gerne noch eine Status LED in das Gehäuse einbringen wollen. Idealerweise würde diese alle drei Schaltzustände anzeigen:

    0V (Solenoid unbestromt): LED leuchtet nicht

    12V: LED leuchtet rot

    5V: LED leuchtet orange

    Habe versucht dies mit einer duo-LED zu realisieren, allerdings bekomme ich das mit dem Spannungsabfall von 12V auf 5V nicht hin. Hast du eine Idee?


    Mir ist aufgefallen, dass das original Steuergerät einen TEMPFET mit großem Kühler verbaut hat (BTS114). In Deiner Schaltung ist dieser nicht vorgesehen; rechnest du mit weniger Wärmeentwicklung oder ist die Serienschaltung einfach überdimensioniert?



    Wenn Bedarf besteht, kann ich das originale Steuergerät noch weiter freilegen...

    ...4 Takte sind 2 zuviel!