7800er und 8400er Steuergerät zum Nachbauen (Natürlich mit einstellbarer Öffnungsdrehzahl)

  • Sau coole Arbeit :thumbs_up_medium_light_skin_tone:


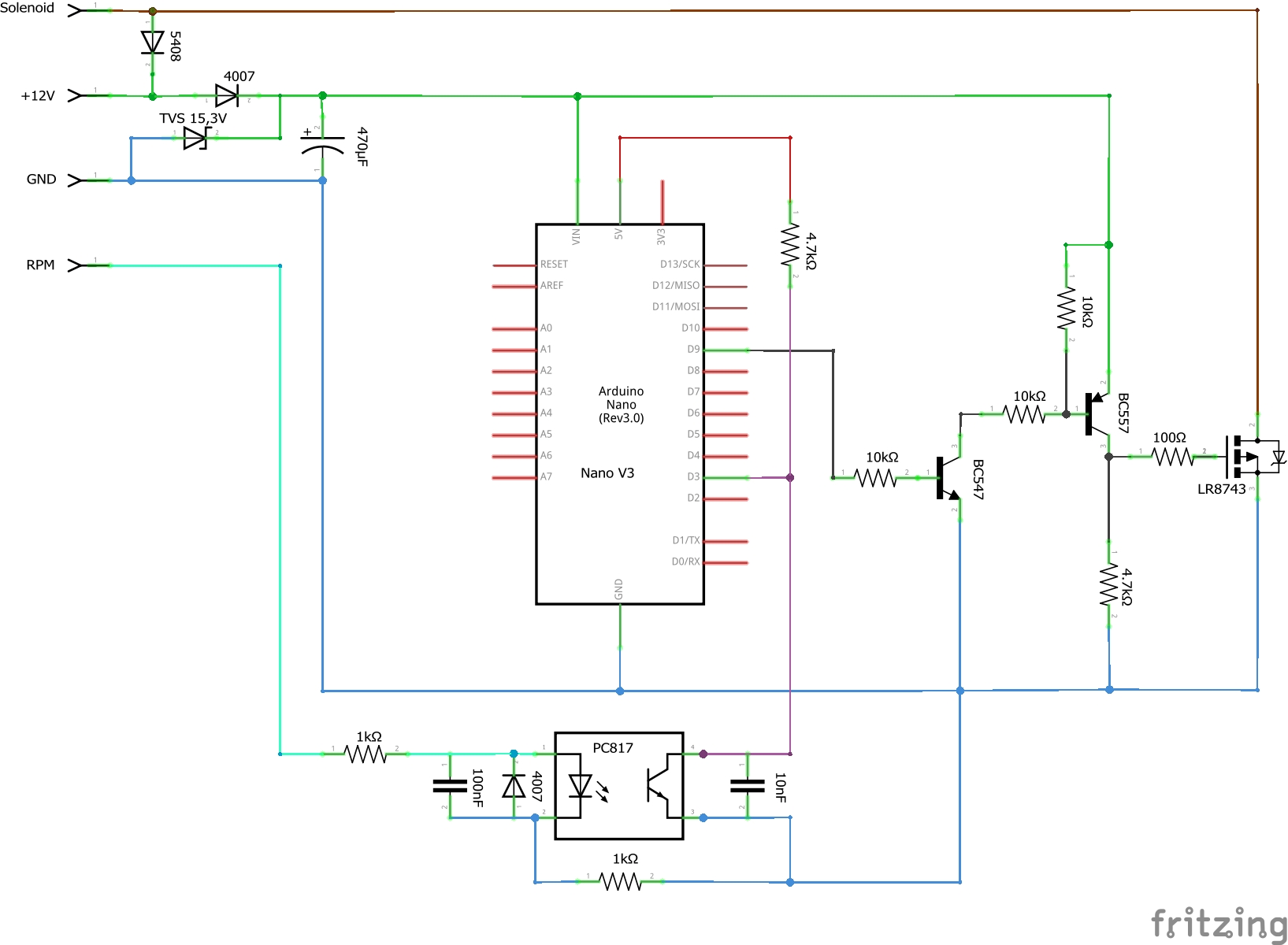
    Der BTS 114 im Steuergerät verkraftet zwar 50V aber nur 17A und hat einen innenwiderstand von 0,1 Ohm bei 2A Dauerbelastung sind das 0,4 Watt Verlust und der Kühlkörper ist eher eine Vorsichtsmaßnahme.


    Der IRLR 8743 kann zwar nur 30Volt aber dafür gut 100A und hat nur 0,04 Ohm Innenwiderstand das macht im Dauerbetrieb 0,16 Watt Verlust, ich denke da bleibt alles cool.


    Zur Status LED:


    Die Arduino LED gibt an das die Schwellwerte für eine Ativierung überschritten wurden, die LED am Optokopplermodul signalisiert den Aktiven Zustand am optokoppler.


    Du kannst dir auch den Code anpassen und zwei freien Pins vom Arduino für die Duo LED vergeben.

    Nur was knattert und stinkt, mir Freude bringt :biggrin:

  • Die Anleitung war top.

    Hat alles super funktioniert.


    Eine Frage habe ich jedoch noch:

    Im Schaltplan ist ein 220uF Kondensator eingezeichnet in der Stückliste jedoch ein 470uF gelistet. Habe jetzt den 470er bestellt und verbaut. Passt das?


    Anbei mein Ergebnis auf Lochrasterplatine zum vergießen.

    Ich mache mich mal noch ans CAD bzgl. des Gehäuses.


    Hat Jemand eine Empfehlung für die Vergussmasse? PU oder lieber Epoxydharz? Welches?


    ...4 Takte sind 2 zuviel!

  • Es gibt ein Update:


    Alles dokumentiert auf GitHub:


    el-bodo-es-loco/RAVE_UNIT: Aprilia RS 125 replacement powervalve ECU




    * Code und Schaltplan wurden verbessert



    * ein Platine wurde designt


    Platine: Mann muss sich bei Aisler registrieren um sie an zu sehen und zu bestellen



    Teileliste:


    https://www.reichelt.de/my/2265680


    Stecker:

    Molex Gehäuse Buchse, 6 Pin, 0.093"

    Crimpkontakt Stift 0.093"

    Nur was knattert und stinkt, mir Freude bringt :biggrin:

  • Oh je...zum Glück läuft meine RS noch ....

    Selber bauen würde ICH nicht hin bekommen ....🫣

  • Hi,

    hat nix direkt mit diesem Steuergerät zu tun, sondern nur eine Erfahrung mit der Signalerkennung des PickUps.

    ich hatte auch mal was gebastelt und Probleme mit der Verarbeitung des Pickup Signals.
    Das Signal wird hier mittels attachInterupt und fallender Flanke verarbeitet.
    Auf dem Oszilloskop waren die Flanken des Pickupsignals manchmal zackig und der Arduino verarbeite natürlich auch die minimalen fallenden Flanken der "Geistersignale".
    Daher habe ich eine fertige kleine Platine mit einem MAX9926 gekauft und diese für die Signalverarbeitung verwendet.
    Das Ding glättet super und räumt mir eine potentielle Fehlerquelle schon hardwaremäßig aus.

  • Hi,

    hat nix direkt mit diesem Steuergerät zu tun, sondern nur eine Erfahrung mit der Signalerkennung des PickUps.

    ich hatte auch mal was gebastelt und Probleme mit der Verarbeitung des Pickup Signals.
    Das Signal wird hier mittels attachInterupt und fallender Flanke verarbeitet.
    Auf dem Oszilloskop waren die Flanken des Pickupsignals manchmal zackig und der Arduino verarbeite natürlich auch die minimalen fallenden Flanken der "Geistersignale".
    Daher habe ich eine fertige kleine Platine mit einem MAX9926 gekauft und diese für die Signalverarbeitung verwendet.
    Das Ding glättet super und räumt mir eine potentielle Fehlerquelle schon hardwaremäßig aus.

    Daher der PC817 und der 10nF Kondensator am Eingang des Interrupt Pin gegen Masse, das ist sehr resistent gegen das EM Feuer vom Zündfunke. Damit klappt es hervorragend, sowohl meine CDI als auch meine EFi ECU verarbeiten das Pickupsignal auf diese Art und Weise und die Erfassung ist um nur 6ųS verzögert (0,5° Kurbelwelle bei 12.000 rpm).

    Nur was knattert und stinkt, mir Freude bringt :biggrin: