Cagiva 125 Anlasser Schutz Relais

  • Das Schutzrelais wird ja doch immer mehr zum Thema und ist in 60% der Fälle ursächlich für Anlasser Probleme, daher hier eine Aufarbeitung.


    Was ist das Schutzrelais?

    Es gibt es in 2 Ausführungen Mechanisch: 5 Polig und Elektronisch 4 Polig, beide Teile sind mit allen 125er E-Start Cagivas Kompatibel, das 4 Polige mit der Teilenummer 89846 ist die Modernste Version.

    Vorzeitig ausfallen tuen sie beide. Ersatz hat früher 89€ gekostet daher meine Empfehlung das Teil einfach still zu legen.



    Heute gibt es nur noch gebrauchte





    Es soll bei laufenden Motor die versehentliche Betätigung des Anlassers verhindern. Dazu reagiert es auf die Induzierte Generatorspannung der Lichtmaschine.


    Beim Mechanischen 5 Pol Relais soll wohl ein 100µF Kondensator mit dem Alter austrocknen und der muss nach 30 Jahren mal gewechselt werden und es tut wieder (bei der Gelegenheit alles nachlöten).


    Beim 4 Poligen Relais ist es ein voll elektronischer Aufbau leider sehr fest vergossen und nicht reproduzierbar.


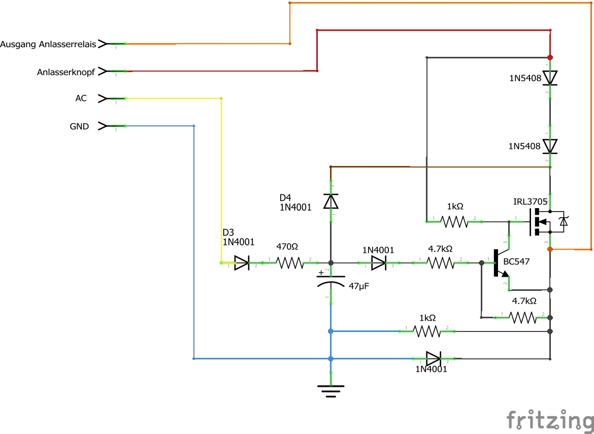
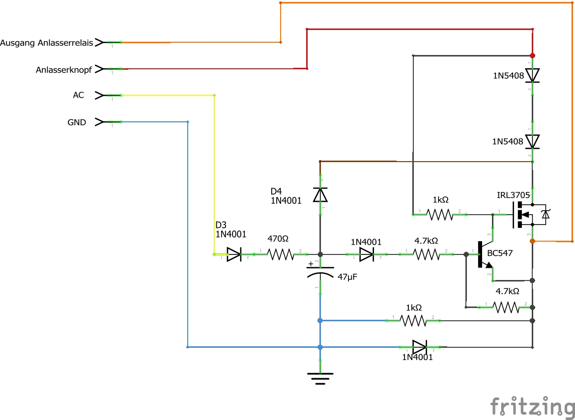
    Da ich am Intakten Relais einen Spannungsabfall von 1,7 Volt zwischen Anlasser Knopf Eingang und Anlasser Relais Ausgang messe, kann ich mir den inneren Aufbau in etwa denken:




    * Drückt man den Startknopf, liegen 12V über den 1K Ohm Vorwiderstand am Gate des FET an, der FET steuert durch, durch die beiden 1N5408 Dioden bleibt immer noch 1,4 Volt Spannungsabfall übrig, um das Gate weiter zu treiben, der Transistor bleibt durchgeschalten und gibt die 12V an das Anlasser Relais weiter.


    * Der Motor dreht, der Generator liefert Spannung, diese wird über D4 und dem durchgesteuerten FET am Anlasser Relais verbraten, der Überschuss fällt am 470 Ohm Widerstand ab


    * Lässt man den Startknopf los, lädt die von D3 Gleichgerichtete Spannung den 47µF Kondensator auf und mit dessen Spannung wird der BC547 Leitend.


    * Drückt man erneut den Startknopf so werden die 12V vom BC547 abgeleitet, der Überschuss fällt am 1K Ohm Gate Vorwiderstand des FET ab, der FET wird nicht leitend, das Anlasser Relais wird blockiert.


    * Stellt man den Motor ab entlädt sich der 47µF Kondensator schnell, der BC547 Sperrt wieder und die Schaltung ist wieder bereit für einen neuen Startversuch.



    Das Ganze hab ich in einem Versuchsaufbau erfolgreich auch testen und verfeinern können (die Skulptur im Foto war der erste Versuch, der Schaltplan ist die Finale Version).





    Funktioniert so wie es sein soll:


    Externer Inhalt youtube.com
    Inhalte von externen Seiten werden ohne Ihre Zustimmung nicht automatisch geladen und angezeigt.
    Durch die Aktivierung der externen Inhalte erklären Sie sich damit einverstanden, dass personenbezogene Daten an Drittplattformen übermittelt werden. Mehr Informationen dazu haben wir in unserer Datenschutzerklärung zur Verfügung gestellt.


    Es folgt eine Aisler Platine zum selber bestellen und bestücken plus eine Reichelt Teileliste zum selber nachbauen.

    Nur was knattert und stinkt, mir Freude bringt :biggrin:

    2 Mal editiert, zuletzt von el bodo es loco ()

  • Auch wenn eine Mito wahrscheinlich nie eine Baustelle für mich sein wird... Bodo, du bist einfach genial! :thumbs_up_medium_light_skin_tone: :thumbs_up_medium_light_skin_tone:


    Gruß, Martin

    In Kurven kann jeder schnell fahren, aber auf der Geraden... da brauchst du Leistung!

  • Hi Bodo, hab vor ein paar Jahren ein paar Stück sehr aufwändig nachgebaut, vergossen in 3D gedruckten Gehäusen in Originaloptik oder Farbe/Luminiszierend, bisher gabs aber nicht viel Interesse daran. Die Originalschaltung ist etwas überkompliziert für die Tatsache dass es nicht ewig hält, ein Mini-Relais mit Diode-Widerstand-Kondensator Schaltung tuts auch, funktioniert bei mir und Anderen seit ca 4 Jahren.


    Lg